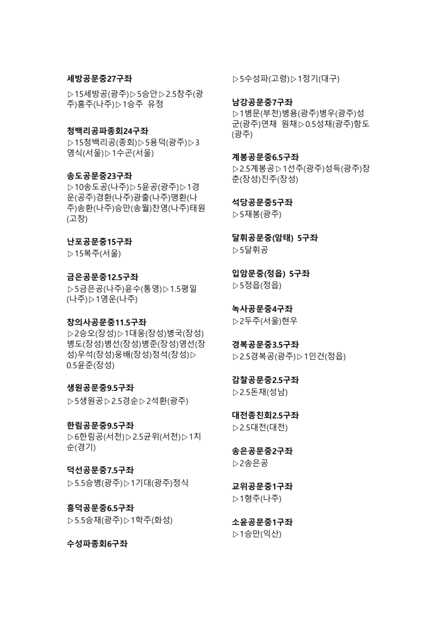
금성나씨 사무실 헌성록 0325현재
페이지 정보
심공 작성일26-03-25 12:47 조회47회 댓글1건본문
댓글목록
심공님의 댓글
![]() |
심공 |
|---|---|
| 작성일 |
위 헌성록을 작성한 금성나씨대종회 재무부장 라정호 입니다.
잘보시면 이름이 없는 분도 있고, 지역과 문중이 정확하지 않은 분이 많습니다.
그래서 드리는 말씀입니다.
곧 사무실 구입이 예정 되어 있고, 구입이 되면, 헌성하신 여러분을
경모사에 헌성비에 새겨 오래 우리가 기억할 것입니다.
돌에 새기면 고치기 힘듭니다..
미리 꼼꼼히 보시고,,,수정할 부분을 여기 댓글에 적어주셔도 되고
아니면 저(010-9608-5109)에게 문자나 통화 주시면
즉각 반영하도록 하겠습니다..
이번 주 토요일(2026.03.28. 토)에 사무실 계약합니다.
연락 주시기 바랍니다.







